No datiem līdz lēmumiem Iedziļinieties mašīnmācīšanās principos
- No datiem līdz lēmumiem Iedziļinieties mašīnmācīšanās principos
- II. Zināšanu svarīgums
- III. Zināšanu izaicinājumi
- IV. Uz zināšanām balstītas izvēļu pieņemšanas dažas lieliskas priekšrocības
- V. Iemācīties, kā vienkārši pieņemt uz informāciju balstītus lēmumus
- VI. Tehnoloģiju uzdevums uz informāciju balstītu izvēļu pieņemšanā
- VII. Zināšanu pārvaldības svarīgums
- VIII. Uz zināšanām balstītu izvēļu pieņemšanas ceļš uz priekšu
- IX.

Uz zināšanām balstīta izvēļu pieņemšana ir uz informāciju un pierādījumiem balstītu izvēļu pieņemšanas metode. Lai ir apzinātāka un objektīvāka iegūt piekļuvi izvēļu pieņemšanai, vietā paļaušanās pie intuīciju par to, vai iekšējām izjūtām.
Uz zināšanām balstīta izvēļu pieņemšana nesenā laikā ir kļuvusi arvien svarīgāka, rezultātā pieejamo zināšanu daudzums ir ātri pieaudzis. Korporācijas tagad varētu papildus vākt datus attiecībā uz visu, sākot no pircēju uzvedības līdz preču pārdošanai. Šos datus varētu papildus gūt labumu, ar nolūku pieņemtu pārdomātākus lēmumus attiecībā uz preču laišanu pieejams tirgū, pircēju apkalpošanas uzlabošanu un jaunu preču izstrādi.
Uz zināšanām balstītu izvēļu pieņemšanu varētu papildus gūt labumu papildus izvēļu pieņemšanai publiskajā sektorā. Prezidentūras tagad varētu papildus vākt datus attiecībā uz visu, sākot no noziedzības līmeņa līdz satiksmes sastrēgumiem. Šos datus varētu papildus gūt labumu, ar nolūku pieņemtu pārdomātākus lēmumus attiecībā uz resursu sadali un sabiedrisko pakalpojumu uzlabošanu.
Uz zināšanām balstītai izvēļu pieņemšanai ir dažādas priekšrocības. Sākotnēji, tas, iespējams, notiks atbalstīt padarīt stiprāku izvēļu precizitāti. Kad izvēles notiek pieņemti, pamatojoties uz informāciju, ir mazāka iespējamība pieļaut kļūdu. Otrkārt, uz informāciju balstīta izvēļu pieņemšana varētu papildus atbalstīt aprobežoties izvēļu pieņemšanas cena. Kad izvēles notiek pieņemti, pamatojoties uz informāciju, ir mazāka nepieciešamība pēc izmēģinājumiem un kļūdām. Treškārt, uz informāciju balstīta izvēļu pieņemšana varētu papildus atbalstīt paātrināt izvēļu pieņemšanas procesu. Kad izvēles notiek pieņemti, pamatojoties uz informāciju, diskusiju un diskusijas nepieciešamība ir mazāka.
Alternatīvi varētu arī būt vairākas jautājumi, kas saistītas ceļu uz informāciju balstītu izvēļu pieņemšanu. Sākotnēji, parasti ir grūts savākt un izmeklēt datus. Informācija parasti ir nepilnīgi, neprecīzi par to, vai neobjektīvi. Otrkārt, parasti ir grūts interpretēt datus. Datus varētu papildus dot vairākos veidos, un parasti ir grūts zināt ceļu interpretēt rezultātus. Treškārt, uz informāciju balstīta izvēļu pieņemšana var beigties ar cilvēka radošuma un intuīcijas zudumu. Kad izvēles notiek pieņemti, pamatojoties uz informāciju, cilvēka spriedumam un radošumam ir daudz mazāk liek.
Neatkarīgi no izaicinājumiem, uz informāciju balstīta izvēļu pieņemšana ir iedarbīgs ierīce, kas varbūt atbalstīt organizācijām vienkārši pieņemt labākus lēmumus. Vācot, inspekcijas un interpretējot datus, organizācijas varētu papildus vienkārši pieņemt apzinātākus, objektīvākus un precīzākus lēmumus.
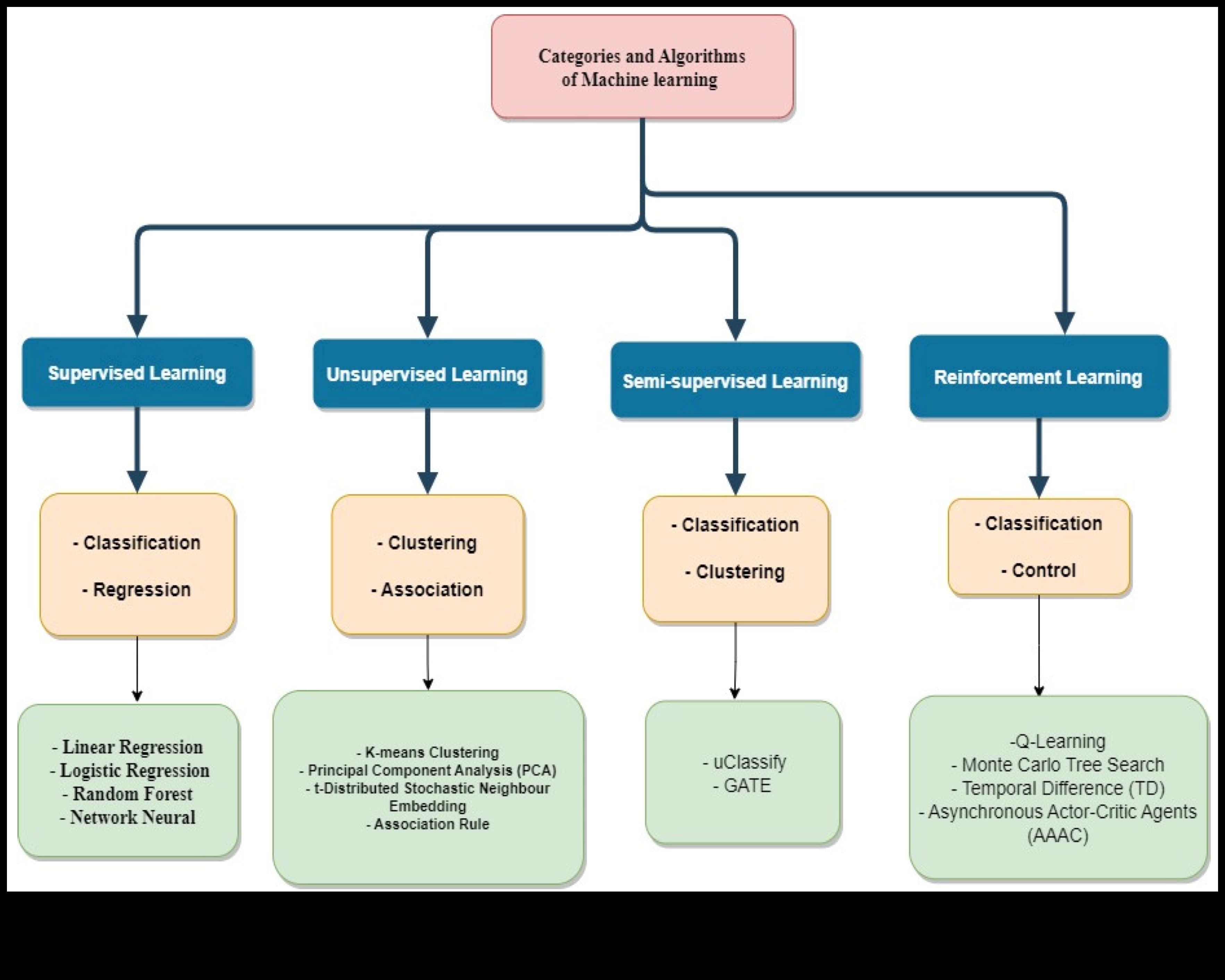
| Problēma | Ietver |
|---|---|
| Mašīnmācība |
|
| Zināšanu zinātne |
|
| Izvēļu pieņemšana |
|
| Viltus prāts |
|
| Dziļa apmācība |
|

II. Zināšanu svarīgums
Informācija ir ļoti svarīgi apzinātu izvēļu pieņemšanai. Tas varētu atbalstīt firmām apzināties savus klientus, izlemt iezīmes un izpildīt labākas prognozes. Iepriekšējais korporācijas izvēļu pieņemšanā paļāvās pie instinktu un intuīciju. Alternatīvi nesenā korporācijas arvien ļoti daudz pievēršas datiem, ar nolūku pieņemtu pārdomātākus lēmumus.
Ar uz informāciju balstītu izvēļu pieņemšanu, ir liels skaits ieguvumu. Kā piemērs, zināšanas varētu papildus atbalstīt firmām:
- Identificējiet jaunas izredzes
- Apgriezt cena
- Uzlabojiet pircēju apmierinātību
- Palieliniet ieņēmumus
- Pieņemiet labākus lēmumus
Modernā konkurētspējīgā uzņēmējdarbības vidē uz informāciju balstīta izvēļu pieņemšana ir svarīga panākumu gūšanai. Korporācijas, kas izvēļu pieņemšanai izmanto datus, varbūt, varētu būt efektīvi nekā tie, kas to nedara.
III. Zināšanu izaicinājumi
Informācija ir ļoti svarīgi, ar nolūku pieņemtu uz informāciju balstītus lēmumus, taču šie parasti ir papildus problēma. Dažas no zināšanu problēmām ir šādas:
Zināšanu standarts: zināšanas parasti ir neprecīzi, nepilnīgi par to, vai neregulāri. Tas varētu radīt nepatikšanas zināšanu izmantošanu izvēļu pieņemšanai.
Zināšanu piegāde: datus varētu papildus saglabāt citās vietās un formātos. Tas varētu radīt nepatikšanas zināšanu atrašanu un izmantošanu.
Zināšanu pārvaldība: nepārtraukti vien nešķiet esam skaidru zināšanu pārvaldības noteikumu par to, vai procesu. Tas varētu radīt zināšanu rezervuārus un neatbilstības.
Zināšanu stabilitāte: zināšanas parasti ir lolots vērtslietas, šis ir iemesls jums būs nepieciešams tos piedāvāt aizsardzību no nesankcionētas piekļuves.
Zināšanu privātums: datos parasti ir sensitīva sīkāka informācija par personām, šis ir iemesls jums būs nepieciešams piedāvāt aizsardzību privātumu.
Šīs jautājumi varētu papildus radīt nepatikšanas zināšanu izmantošanu izvēļu pieņemšanai. Alternatīvi ir izvēle šķirnes, iemācīties, kā apstrādāt šīs jautājumi. Risinot šīs jautājumi, organizācijas varētu papildus augstāk gūt labumu datus un vienkārši pieņemt pārdomātākus lēmumus.
IV. Uz zināšanām balstītas izvēļu pieņemšanas dažas lieliskas priekšrocības
Uz zināšanām balstīta izvēļu pieņemšana firmām varētu papildus dot dažādas priekšrocības, tostarp:
- Uzlabota precizitāte un iedarbība
- Samazinātas cena
- Paaugstināta pircēju prieks
- Uzlabota konkurences ieguvums
Ar datus izvēļu pieņemšanai, korporācijas varētu papildus izdarīt apzinātāku izvēli, kas, varbūt, radīs pozitīvus rezultātus. Tas varētu atbalstīt firmām ietaupīt skaidru naudu laiku un naudu, padarīt stiprāku pircēju apkalpošanu un dabūt konkurences dažas lieliskas priekšrocības.
Kā piemērs, veikals varētu papildus gūt labumu datus, ar nolūku identificētu produktus, kas ir vispopulārākie pircēju gaitā. Šī fakta dēļ šo informāciju varētu papildus gūt labumu, ar nolūku plauktos ievietotu produktus, kas, varbūt, tiks pārdoti, kas varbūt paplašināt mārketinga apjomu un peļņu.
Vēl viens darba piemērs ir finanšu iestāde, kas izmanto datus, ar nolūku identificētu klientus, kuriem ir briesmas nemaksāt savus aizdevumus. Šī fakta dēļ šo informāciju varētu papildus gūt labumu, ar nolūku īpašums uzrunātu šos klientus un piegādātu viņiem finansiālu palīdzību, kas varbūt atbalstīt aprobežoties saistību nepildīšanas gadījumu skaitu.
Uz zināšanām balstīta izvēļu pieņemšana parasti ir enerģisks ierīce visu izmēru firmām. Ar datus izvēļu pieņemšanai, korporācijas varētu papildus izdarīt labākas lēmumi, kas, varbūt, radīs pozitīvus rezultātus.

V. Iemācīties, kā vienkārši pieņemt uz informāciju balstītus lēmumus
Uz zināšanām balstīta izvēļu pieņemšana ir metode, caur kuru notiek pieņemti izvēles, kuru būtībā ir zināšanas un pierādījums. Tas pievieno zināšanu izmantošanu, ar nolūku identificētu un izprastu jautājumi, izstrādātu un novērtētu risinājumus un pieņemtu apzinātus lēmumus.
Uz zināšanām balstītu izvēļu pieņemšanā ir jāveic vairākas kustības, tostarp:
- Jautājumi noskaidrošana
- Zināšanu vākšana
- Zināšanu tīrīšana un sagatavošana
- Pārbaudot datus
- Risinājumu izstrāde un izvērtēšana
- Lēmuma pieņemšana
Katrs un katrs procesa pakāpe ir izšķirošs, un, ar nolūku pieņemtu apzinātus lēmumus, jums būs nepieciešams acīmredzami aptvert datus un problēmu.
Uz zināšanām balstīta izvēļu pieņemšana parasti ir izsmalcināts metode, taču tas ir papildus ārkārtīgi dārgs. Ar datus izvēļu pieņemšanai, organizācijas varētu papildus izdarīt labākas lēmumi, padarīt stiprāku savu sniegumu un aizsniegt savus mērķus.

VI. Tehnoloģiju uzdevums uz informāciju balstītu izvēļu pieņemšanā
Tehnoloģijai ir būtiska uzdevums uz informāciju balstītu izvēļu pieņemšanā. Tas dod rīkus un infrastruktūru, kas nepieciešama zināšanu vākšanai, uzglabāšanai, analīzei un vizualizēšanai. Tas joprojām palīdz automatizēt uzdevumus un procesus, kas varbūt atbrīvot cilvēkresursus, ar nolūku koncentrētos pie stratēģiskākām darbībām.
Ir vairākas dažādas lietišķās zinātnes, ko varētu papildus gūt labumu, ar nolūku atbalstītu uz informāciju balstītu izvēļu pieņemšanu, tostarp:
- Zināšanu noliktavas un zināšanu ezeri
- Zināšanu apstrādes un pētījuma rīki
- Mašīnmācība un sintētiskais prāts
- Rūpniecības inteliģence un izvēļu palīdz programmas
Šīs lietišķās zinātnes varētu papildus gūt labumu, ar nolūku:
- Apkopojiet datus no pārāk daudzskaitlīgiem avotiem
- Notīriet un sagatavojiet datus analīzei
- Identificējiet zināšanu modeļus un iezīmes
- Veiciet prognozes attiecībā uz nākotnes notikumiem
- Atbalstiet izvēļu pieņemšanu, sniedzot ieskatu un ieteikumus
Paaudze varētu papildus atbalstīt organizācijām vienkārši pieņemt labākus lēmumus, pārliecinoties tām iegūt uzņemšanu plašākai informācijai un ieskatiem. Tas var papildus atbalstīt automatizēt uzdevumus un procesus, kas varbūt atbrīvot cilvēkresursus, ar nolūku koncentrētos pie stratēģiskākām darbībām.
Alternatīvi jums būs nepieciešams pamanīt, ka paaudze nevaru apmainīt cilvēka spriedumu. Beigās attiecībā uz pieņemtajiem lēmumiem paliek būt atbildīgs izvēļu pieņēmējs. Paaudze varētu papildus atbalstīt vienkārši pieņemt šos lēmumus, tomēr nevaru tos vienkārši pieņemt.

VII. Zināšanu pārvaldības svarīgums
Zināšanu pārvaldība ir zināšanu vākšanas, izmantošanas un uzglabāšanas pārvaldības metode organizācijā. Tas dod, ka zināšanas ir atbilstoši, uzticami un izmaksu ziņā efektīvi autorizētiem lietotājiem. Zināšanu pārvaldība ir svarīga uz informāciju balstītai izvēļu pieņemšanai, rezultātā kā veids, kā palīdz nodrošināt iespēju izvēļu pieņemšanai izmantotie zināšanas ir atbilstoši un uzticami.
Zināšanu pārvaldība palīdz papildus piedāvāt aizsardzību zināšanu privātumu un nodrošināt iespēju zināšanas notiek izmantoti atbildīgi. Izveidojot skaidru zināšanu vākšanas, izmantošanas un uzglabāšanas politiku un procedūras, zināšanu pārvaldība varētu papildus atbalstīt minimizēt riskus, kas saistīti ceļu zināšanu pārkāpumiem un citiem ceļu datiem saistītiem incidentiem.
Modernā digitālajā ekonomikā zināšanas ir iedarbīgs vērtslietas. Uz zināšanām balstīta izvēļu pieņemšana varētu papildus atbalstīt organizācijām padarīt stiprāku efektivitāti, produktivitāti un rentabilitāti. Zināšanu pārvaldība ir svarīga, ar nolūku nodrošinātu, ka zināšanas notiek izmantoti veiksmīgi un atbildīgi šo mērķu sasniegšanai.
VIII. Uz zināšanām balstītu izvēļu pieņemšanas ceļš uz priekšu
Uz zināšanām balstītu izvēļu pieņemšanas ceļš uz priekšu ir gaiša. Lai iemācīties, kā ir ieguvuši lēts arvien ļoti daudz zināšanu un tehnoloģiju attīstībai, mēs varam vienkārši pieņemt labākus un pārdomātākus lēmumus, pamatojoties uz informāciju. Tas novedīs uz uzlabojumiem visās jomās, sākot no uzņēmējdarbības līdz veselības aprūpei un par spīti visam ceļu valdību.
Šeit ir viens no svarīgākajiem veidiem, iemācīties, kā uz informāciju balstīta izvēļu pieņemšana, iedomājams, mainīs pasauli kādreiz.
- Korporācijas varētu būt efektīvāki un ienesīgāki. Ar datus izvēļu pieņemšanai, korporācijas varētu papildus pamanīt un gūt labumu izredzes, aprobežoties cena un padarīt stiprāku pircēju apkalpošanu.
- Veselības aprūpe varētu būt personalizētāka un efektīvāka. Ar datus, ar nolūku izsekotu pacientu veselībai un noteiktu iezīmes, medicīnas doktori un pētnieki varēs noteikt efektīvākas ārstēšanas veidi un padarīt stiprāku pacientu rezultātus.
- Centrālā iestāde varētu būt pārredzamāka un atbildīgāka. Ar datus, ar nolūku izsekotu prezidentūras tēriņiem un identificētu atkritumus, vēlētāji varēs nosaukt savas ievēlētās amatpersonas uz atbildības.
- Nozare varētu būt augstāk informēta un savienotāka vieta. Radot datus pieejamākus, mēs varam vienkārši pieņemt labākus lēmumus attiecībā uz jautājumiem, kas skar mūs visus.
Uz zināšanām balstītu izvēļu pieņemšanas ceļš uz priekšu ir potenciāla pilna. Glīti ar datus, mēs varēsim radīt labāku pasauli katram cilvēkam.
IX.
Uz šī rakstā mēs esam apsprieduši uz informāciju balstītu izvēļu pieņemšanas nozīmi, zināšanu izaicinājumus, uz informāciju balstītas izvēļu pieņemšanas dažas lieliskas priekšrocības, uz informāciju balstītu izvēļu pieņemšanu, tehnoloģiju lomu uz informāciju balstītu izvēļu pieņemšanā, zināšanu pārvaldības nozīmi un uz informāciju balstītu izvēļu pieņemšanas nākotni.
Mēs esam nodrošinājuši papildus jautājumu un atbilžu sadaļu, ar nolūku atbildētu pie pārim parasti uzdotajiem jautājumiem attiecībā uz izvēļu pieņemšanu, pamatojoties uz informāciju.
Mēs ceram, ka šis rakstu darbs ir palīdzējis jums augstāk apzināties uz informāciju balstītu izvēļu pieņemšanu.
Q1: Kas ir uz informāciju balstīta izvēļu pieņemšana?
A1. Uz zināšanām balstīta izvēļu pieņemšana ir uz informāciju un pierādījumiem balstītu izvēļu pieņemšanas metode. Tas pievieno zināšanu izmantošanu, ar nolūku identificētu jautājumi, izstrādātu risinājumus un novērtētu šo risinājumu rezultātus.
Q2: Kādas ir uz informāciju balstītas izvēļu pieņemšanas dažas lieliskas priekšrocības?
A2: uz informāciju balstīta izvēļu pieņemšana varētu papildus atbalstīt organizācijām vienkārši pieņemt labākus lēmumus, padarīt stiprāku efektivitāti un aizsniegt mērķus. Dažas uz informāciju balstītas izvēļu pieņemšanas dažas lieliskas priekšrocības ir šādas:
- Paaugstināta izvēļu precizitāte un iedarbība
- Uzlabota iedarbība
- Samazinātas cena
- Paaugstināta pircēju prieks
- Uzlabota sakritība
Q3: Kādas ir uz informāciju balstītas izvēļu pieņemšanas jautājumi?
A3. Ceļu uz informāciju balstītu izvēļu pieņemšanu ir saistītas vairākas jautājumi, tostarp:
- Zināšanu precizitāte
- Zināšanu pilnīgums
- Zināšanu nesenums
- Zināšanu novirze
- Zināšanu cena






